找回密码
 立即注册
澳门威尼斯人
U8
U18
海燕招商
A
蓝盾
e世博
islot.
申博亚洲
B
开云
腾博会
德信
C级广告商
吉祥坊
米兰
华体会
查看: 89700|回复: 23

[讨论] AI预测湖人黄蜂

[复制链接]

3485

主题

6万

回帖

3033

金币

钻石用户

积分
189052

万时之王老会员勤奋勋章交易勋章

发表于 2025-2-20 07:56 | 显示全部楼层 |阅读模式

马上注册,结交更多好友,享用更多功能,让你轻松玩转社区。

您需要 登录 才可以下载或查看,没有账号?立即注册

×
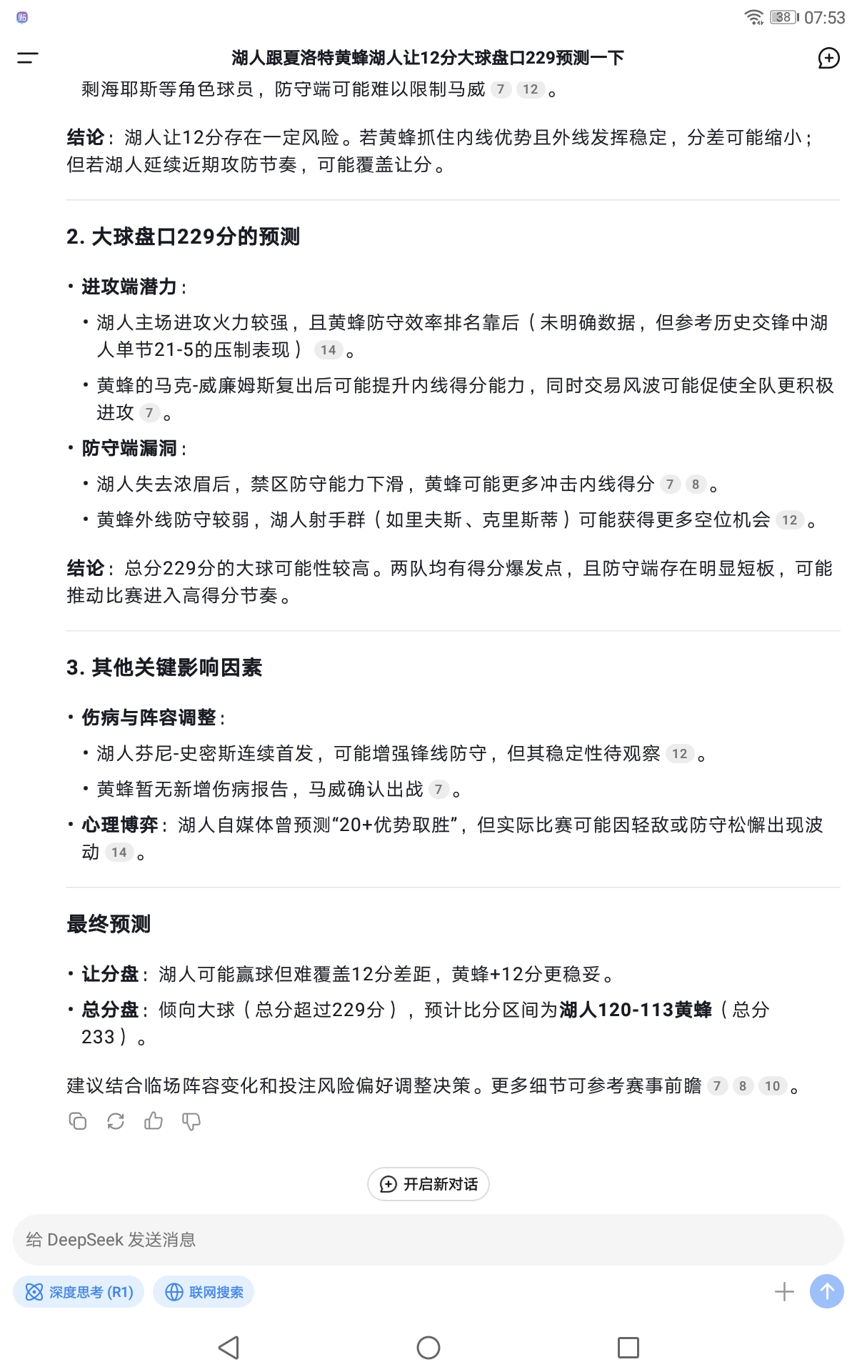
看看机器人预测的对不对) c2 A: T. u, b, U

1 F9 o+ ]/ z1 l  [" p# c1 ^ Screenshot_20250220-075337.jpg
6 n- q( [7 f: A6 ]% P) f" @$ s$ _, H2 u2 r, b8 i5 V) Q9 T, Z
回复

使用道具 举报

36

主题

1万

回帖

1791

金币

千足金牌会员

积分
43017

老会员美女勋章光影行者

发表于 2025-2-20 07:59 | 显示全部楼层
还真神奇的,咱最后看看是啥结果吧,我还不知道还可以这么玩的
回复 支持 反对

使用道具 举报

137

主题

1万

回帖

2915

金币

金牌会员

积分
29082

老会员交易勋章光影行者

发表于 2025-2-20 07:59 | 显示全部楼层
现在的ai真的是比较强大了,但是感觉这个也是不一定靠谱的啊。
回复 支持 反对

使用道具 举报

3176

主题

7万

回帖

4494

金币

海燕硕士

积分
206519

万时之王老会员精华勋章勤奋勋章交易勋章光影行者

发表于 2025-2-20 08:28 | 显示全部楼层
这样的预测呢,就只能是作为参考一下,好像也没有什么价值的呢
回复 支持 反对

使用道具 举报

3176

主题

7万

回帖

4494

金币

海燕硕士

积分
206519

万时之王老会员精华勋章勤奋勋章交易勋章光影行者

发表于 2025-2-20 08:28 | 显示全部楼层
云水谣 发表于 2025-2-20 07:59; v( W$ Z' o) L7 g( G/ p* V
还真神奇的,咱最后看看是啥结果吧,我还不知道还可以这么玩的

7 @# {7 V0 ^9 s; x+ L1 i! W看来这个ai的技术现在是应用的各个领域,这些领域也可以实现吗
回复 支持 反对

使用道具 举报

3176

主题

7万

回帖

4494

金币

海燕硕士

积分
206519

万时之王老会员精华勋章勤奋勋章交易勋章光影行者

发表于 2025-2-20 08:29 | 显示全部楼层
小雨点 发表于 2025-2-20 07:59
4 V0 O: A8 s7 p: W: E. I1 J8 e# m8 V现在的ai真的是比较强大了,但是感觉这个也是不一定靠谱的啊。

& Q+ ]7 L' V+ t4 a这个真的是太强大了,如果说真的是比较靠谱的话,那么菠菜公司的这个盘口分析师就没用了
回复 支持 反对

使用道具 举报

1018

主题

2万

回帖

4113

金币

千足金牌会员

积分
63889

老会员交易勋章光影行者

发表于 2025-2-20 09:17 | 显示全部楼层
现在这ai是真的厉害了,也算是高科技了,我觉得比人考虑的全面
回复 支持 反对

使用道具 举报

1018

主题

2万

回帖

4113

金币

千足金牌会员

积分
63889

老会员交易勋章光影行者

发表于 2025-2-20 09:18 | 显示全部楼层
lantianyun 发表于 2025-2-20 08:282 g6 w. n: }- Y! M
这样的预测呢,就只能是作为参考一下,好像也没有什么价值的呢

6 |6 R2 a7 _% ~$ ~9 ^其实我觉得也还好吧,起码AI会把所有的因素都综合起来
回复 支持 反对

使用道具 举报

1

主题

4240

回帖

2767

金币

银牌会员

积分
18265

老会员

发表于 2025-2-20 15:02 | 显示全部楼层
跑去看了一下结果大分没有跑出来,湖人比赛都没有赢,成功率一半
回复 支持 反对

使用道具 举报

142

主题

1万

回帖

1985

金币

千足金牌会员

积分
41040

老会员

发表于 2025-2-20 15:43 | 显示全部楼层
楼主真是厉害的,一下子就算找到了下注的法宝,祝您好运气起
回复 支持 反对

使用道具 举报

480

主题

3万

回帖

4271

金币

铂金用户

积分
82912

老会员美女勋章勤奋勋章交易勋章

发表于 2025-2-20 20:34 | 显示全部楼层
你都用上深度ai预测了,这个软件很强大还看见有人用它预测福彩号码
回复 支持 反对

使用道具 举报

749

主题

2万

回帖

1万

金币

铂金用户

积分
83604

老会员精华勋章魅力达人

发表于 2025-2-20 21:58 来自手机 | 显示全部楼层
其实博彩公司也可以利用AI来设置盘口让玩家来猜的,然后根据投注量来平衡水位抽水就行了。
回复 支持 反对

使用道具 举报

749

主题

2万

回帖

1万

金币

铂金用户

积分
83604

老会员精华勋章魅力达人

发表于 2025-2-20 22:01 来自手机 | 显示全部楼层
初秋2323a 发表于 2025-2-20 20:346 m9 S2 Z% Y9 w4 e; v2 T
你都用上深度ai预测了,这个软件很强大还看见有人用它预测福彩号码

3 R) @3 F& [% \4 _9 n5 n反正是病急乱投医,自己的水平不行只能是依靠AI这样的技术了。
回复 支持 反对

使用道具 举报

749

主题

2万

回帖

1万

金币

铂金用户

积分
83604

老会员精华勋章魅力达人

发表于 2025-2-20 22:03 来自手机 | 显示全部楼层
飞舞倾城 发表于 2025-2-20 09:17
5 n- W% m) g# p5 ?! }  L现在这ai是真的厉害了,也算是高科技了,我觉得比人考虑的全面
1 P/ L2 V5 u& p! d( [( ?5 f) j( F. o( K
考虑的周到全面不代表稳赢,高科技的分析结果还是要靠人来选择判断。
回复 支持 反对

使用道具 举报

57

主题

3万

回帖

115

金币

钻石用户

积分
114743

万时之王老会员勤奋勋章交易勋章光影行者

发表于 2025-2-21 06:55 | 显示全部楼层
这个也是厉害了,AI真的是大神的了,所以无敌的存在的吗?
回复 支持 反对

使用道具 举报

您需要登录后才可以回帖 登录 | 立即注册

本版积分规则

广告合作|评测有奖|福利汇|论坛简介|钱包合集|手机版|小黑屋|Archiver|彩票开奖|海燕论坛

快速回复 返回顶部 返回列表